首 页
电子课本网
›
第73页
第73页
信息发布者:
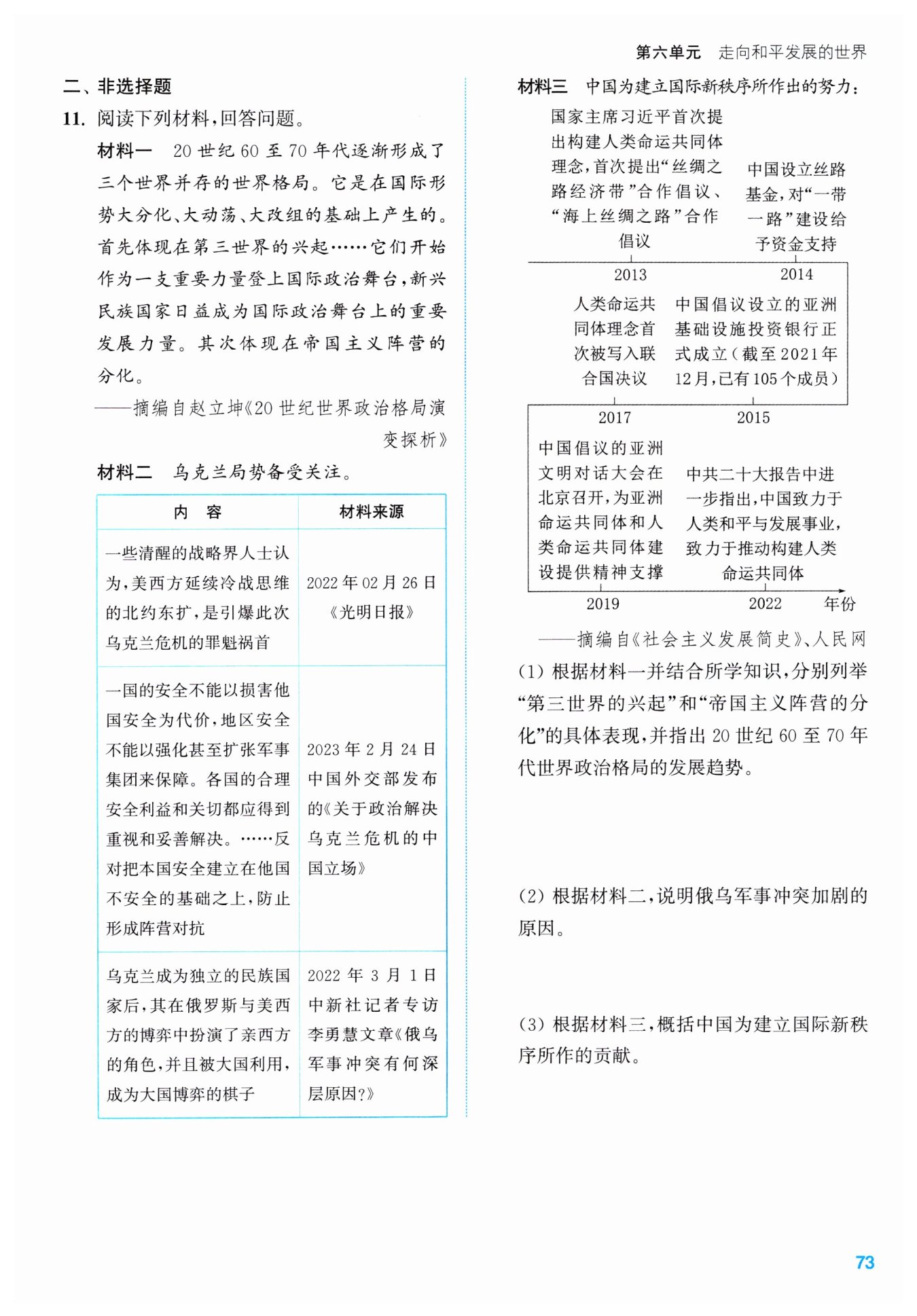
表现:第三世界的兴起:不结盟运动的兴
起;帝国主义阵营的分化:欧共体的建立,
日本的崛起,美、日、西欧形成三足鼎立
的局面。
趋势:两极格局受到冲击,世界格局朝着
多极化方向发展。
原因:北约东扩威胁俄罗斯安全;大国对
抗与博弈。
提出并践行构建人类命运共同体;提出
“一带一路”倡议;设立亚投行;倡导建
立新型大国关系。
上一页
下一页