首 页
电子课本网
›
第25页
第25页
信息发布者:
12.56÷3.14÷2=2(米)
3.14×2²×2.7÷3=11.304(立方米)
11.304÷80%=14.13(立方米)
9.42÷3.14÷2=1.5(米)
14.13÷(3.14×1.5²)=2(米)
答:粮囤的高为2米。
3.14×0.8×1.5×10=37.68(平方米)
答:每分钟压路的面积是37.68平方米。
18×2÷6=6(厘米)
3.14×(6÷2)²×6÷3=56.52(立方厘米)
答:它的体积是56.52立方厘米。
5毫米=0.5厘米
6毫米=0.6厘米
3.14×(0.5÷2)²×1×36=7.065(立方厘米)
3.14×(0.6÷2)²×1=0.2826(立方厘米)
7.065÷0.2826=25(次)
答:一支新包装的牙膏能用25次。
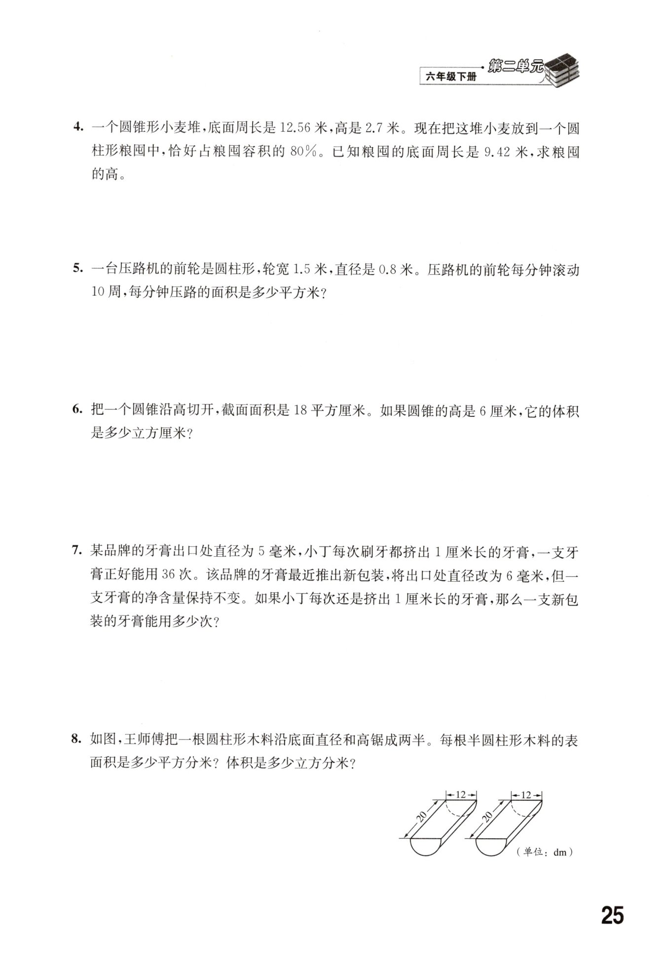
3.14×(12÷2)²+3.14×12×20÷2+12×20=729.84(平方分米)
3.14×(12÷2)²×20÷2=1130.4(立方分米)
答:每根半圆形木料的表面积是729.84平方分米,
体积是1130.4立方分米。
上一页
下一页