电子课本网 第41页

第41页

信息发布者:
赵匡胤
陈桥驿

开封
崇文抑武
中央集权
文臣
分化事权
文臣
通判
战斗力减弱
财政支出
富国强兵
【分析】
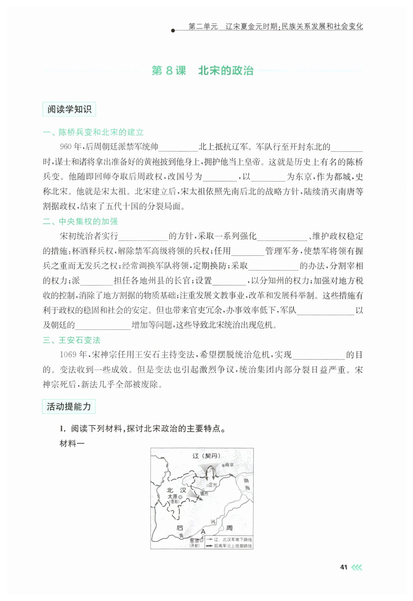
1. 第(1)问:根据地图中A处为东京(开封),结合时间960年,回忆北宋建立的相关事件,即可确定该历史事件。
2. 第(2)问:首先明确“类似事件”指武将发动兵变夺权,结合材料二中宋代科举的变化(重文教),再联系教材中宋太祖强化中央集权、防止武将专权的措施,整理出相关史实。
3. 第(3)问:综合材料一的兵变背景(防止武将专权)和材料二的重文教措施,归纳北宋政治的核心特点。
【解析】
(1)地图中A处为东京(开封),960年,赵匡胤在此发动陈桥兵变,夺取后周政权,建立北宋。
(2)为防止武将效仿陈桥兵变夺权,宋太祖采取的措施有:通过“杯酒释兵权”解除禁军高级将领的兵权;派文臣担任地方各州的长官,管理军务;经常调换军队将领,定期换防,割断将领与士兵和地方的联系;同时依据材料二,注重发展文教事业,完善科举制度,扩大取士范围,重用文官,抑制武将势力。
(3)从材料一的兵变与防兵变措施,以及材料二的重文教政策,可总结出北宋政治崇文抑武,强化中央集权的特点。
【答案】
(1)陈桥兵变。
(2)杯酒释兵权;文臣管理军务;经常调换军队将领;注重发展文教事业等。
(3)崇文抑武,强化中央集权。
【知识点】
陈桥兵变、北宋集权措施、北宋政治特点
【点评】
本题结合地图材料与文字材料,考查北宋建立及政治特点的相关史实,要求学生能结合材料联系所学知识进行归纳总结,培养史料实证与历史解释的核心素养。
【难度系数】
0.6