电子课本网 第51页

第51页

信息发布者:
由左至右:西夏,党项;金,女真。
宋金对峙局面形成,客观上使宋金获得较长时间的和平局面,有利于南北经济恢复发展,有利于民族间交往交流交融。
政权对峙与民族交融。(言之有理且观点正确即可)
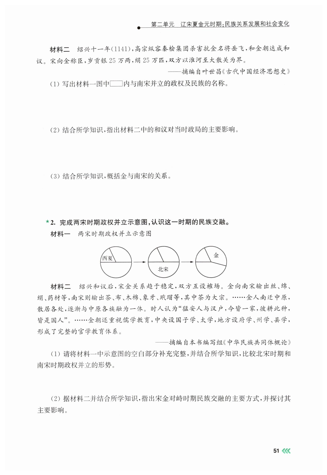
示意图补充:北宋时期为辽;南宋时期为南宋。
比较:北宋与辽、西夏并立,南宋与金、西夏并立,南宋疆域较北宋缩小且偏安江南。
方式:经济交流(互设榷场)、人口迁徙(金人南迁)、文化学习(尊崇儒学)、通婚。
影响:促进民族交融,推动文化交流,巩固统一多民族国家。
【分析】
第(1)问:首先回忆两宋时期政权并立的基本史实,北宋时期,与北宋、西夏并立的北方政权是辽;南宋时期,与金、西夏并立的政权是南宋。比较政权并立形势时,从并立的政权构成、疆域范围及统治中心的变化入手分析,明确北宋和南宋分别对应的并立政权,以及南宋疆域缩小、偏安江南的特点。
第(2)问:从材料二中提取关键信息,“互设榷场”对应经济交流,“金人南迁中原”对应人口迁徙,“重视儒学教育”对应文化学习,再结合所学补充通婚这一方式;分析影响时,从民族关系、文化发展、国家发展三个角度思考,结合材料中民族融合的表述,总结出对民族交融、文化交流和统一多民族国家的作用。
【解析】
(1)示意图补充:
根据两宋时期政权并立的史实,北宋时期的空白政权为辽;南宋时期的空白政权为南宋。
形势比较:
北宋时期,与辽、西夏两个政权并立;南宋时期,与金、西夏两个政权并立;相较于北宋,南宋的疆域范围大幅缩小,统治中心南移,偏安于江南地区。
(2)民族交融的主要方式:
①经济交流:宋金互设榷场,开展边境贸易;
②人口迁徙:金人南迁中原,散居各地;
③文化学习:金朝尊崇儒学,建立完整的官学教育体系;
④通婚:两宋时期汉族与少数民族之间存在通婚现象。
主要影响:
促进了汉族与少数民族之间的民族交融,推动了各民族之间的文化交流,有利于统一多民族国家的巩固与发展。
【答案】
(1)示意图补充:北宋时期填辽;南宋时期填南宋。
形势比较:北宋与辽、西夏并立,南宋与金、西夏并立,南宋疆域较北宋缩小且偏安江南。
(2)方式:经济交流(互设榷场)、人口迁徙(金人南迁)、文化学习(尊崇儒学)、通婚。
影响:促进民族交融,推动文化交流,巩固统一多民族国家。
【知识点】
两宋政权并立、民族交融方式、多民族国家发展
【点评】
本题以政权并立示意图和民族交融材料为载体,考查两宋时期的民族关系,既需要学生掌握基础的政权并立史实,又需要学生从材料中提取信息分析民族交融的方式与影响,帮助学生理解两宋时期民族交融的特点与意义。
【难度系数】
0.6