首 页
电子课本网
›
第49页
第49页
信息发布者:
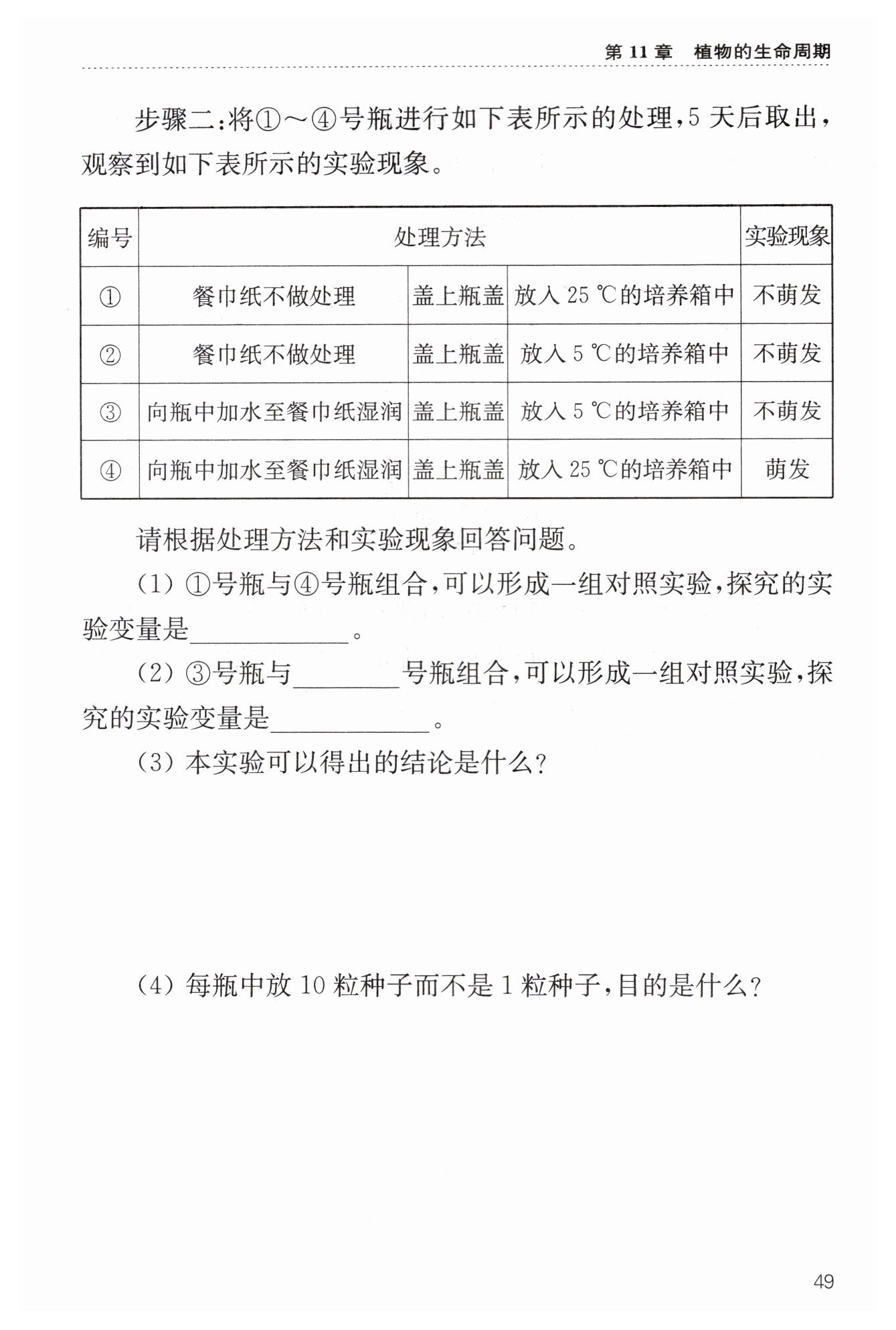
水分
④
温度
种子的萌发需要适宜的温度和一定的水分。
避免偶然性,减少实验误差。
上一页
下一页