电子课本网 第103页

第103页

信息发布者:
屯田
玉米
甘薯
商品化
棉纺织业
手工工场
白银
晋商
徽商
人口
丁银
边疆
【分析】
对于第(1)问,解题时需聚焦图1的生产场景,从劳动者的组织方式、生产工序的特点入手,提炼清朝纺织业相较于传统生产模式的进步点。对于第(2)问,先明确判断结论,再将图2的劳作场景与普通农户家庭纺织模式对比,从分工情况、参与劳作的人员规模等角度分析,验证其能否佐证清朝纺织业的发展。
【解析】
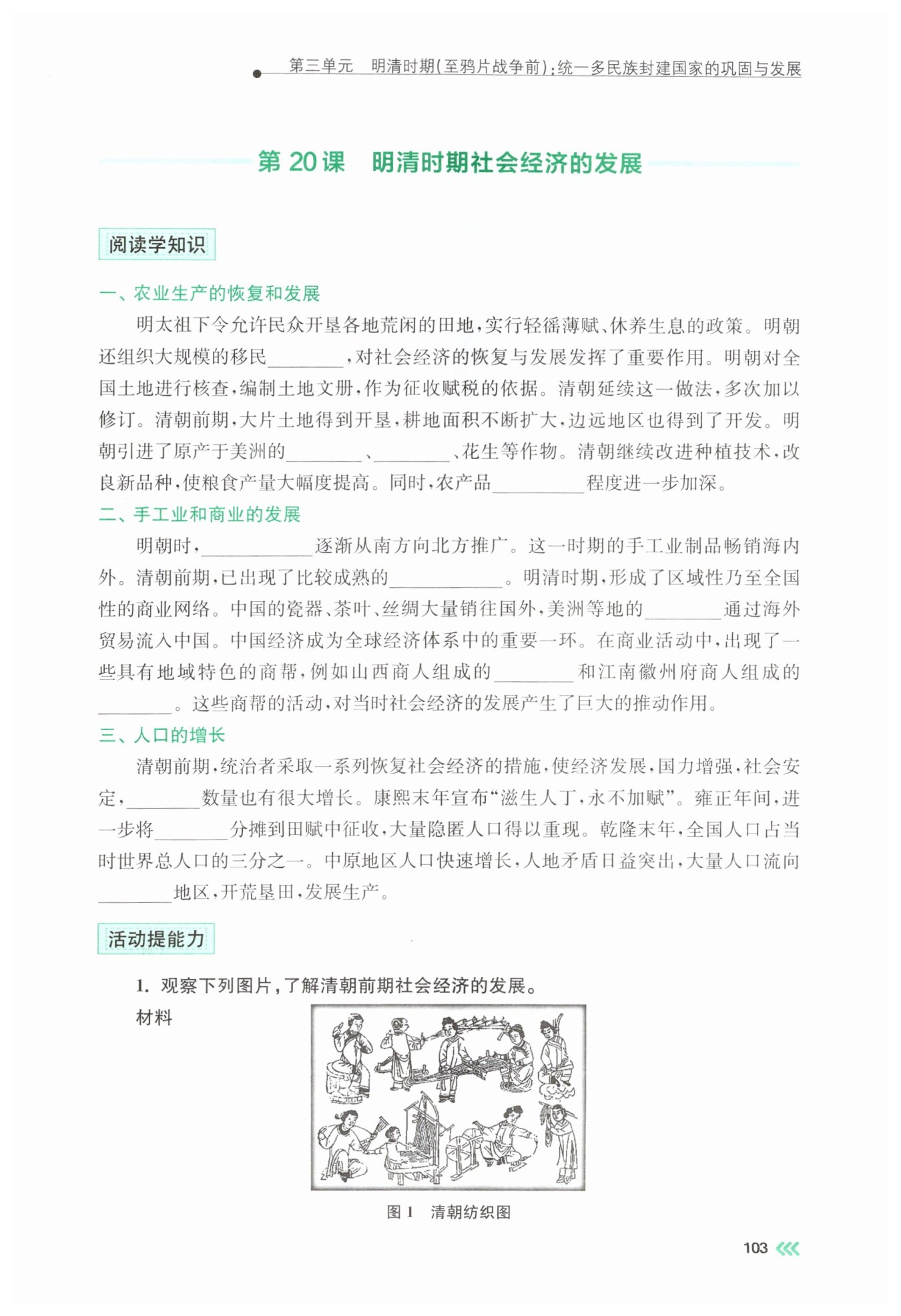
(1)观察图1可知,清朝纺织业的进步之处在于:出现了分工协作的手工工场,众多劳动者分工明确,每人仅负责一道工序,生产工序细致复杂,呈现出规模化生产的特征。
(2)可以佐证。理由:图2描绘的是乾隆时期苏州集体纺织的情景,劳作者之间进行合作劳动,而一般农户的家庭纺织基本没有分工;从参与劳作的总人数及男女比例构成来看,参与劳作的并非单一农户家庭,属于多人分工协作的劳作模式,这种模式体现了纺织业生产规模和生产方式的发展,能够佐证清朝纺织业的发展。
【答案】
(1)图1中许多人分工合作,制作工序细致复杂,每个人只完成其中的一道工序,体现出手工工场的规模特征。
(2)可以佐证。图2描绘的是乾隆时苏州集体纺织的情景,参与纺织的劳作者在合作劳动,而一般农户家庭纺织劳动基本没有分工。且从劳作的总人数及男女比例构成来看,不止一户人家,属于多人分工的劳作模式。
【知识点】
清朝前期纺织业发展、手工工场特征
【点评】
本题以历史图片为史料载体,考查学生从图片中提取有效信息、对比分析历史现象的能力,帮助学生理解清朝前期手工业生产方式的转变,认识手工工场出现对纺织业发展的推动作用。
【难度系数】
0.6