电子课本网 第122页

第122页

信息发布者:
B
C
C
B
D
C
【分析】
首先,我们需要明确题干核心信息:元朝在澎湖设立巡检司,隶属于泉州晋江县。接下来逐一分析选项对应的史实,判断哪个选项符合该举措的意义:
1. 先回忆各选项相关的历史事件:A选项“重新统一全国”对应的是元朝灭南宋完成统一的事件,与设立巡检司无关;B选项“加强边疆管理”,澎湖属于我国东南边疆区域,设立巡检司是管辖边疆的具体措施;C选项“行省制度”是元朝在全国推行的地方行政体系,巡检司不属于行省制度范畴;D选项“废除宰相制度”是明朝的举措,和元朝无关。
2. 结合题干举措的性质,筛选出符合题意的选项。
【解析】
逐一分析选项:
A选项:元朝重新统一全国是1279年灭南宋之后的结果,题干中设立巡检司是统一后对边疆地区的管理措施,并非统一全国的行为,故A错误。
B选项:澎湖属于我国东南边疆地区,元朝在此设立巡检司,强化了对该区域的管辖,加强了边疆管理,故B正确。
C选项:行省制度是元朝在全国推行的地方行政制度,巡检司是基层治安管理机构,与行省制度无关,故C错误。
D选项:废除宰相制度是明朝明太祖朱元璋采取的措施,与元朝无关,故D错误。
【答案】
B
【知识点】
元朝边疆管辖、地方行政机构
【点评】
本题考查元朝的边疆管理措施,需要学生准确区分不同朝代的重要政治举措,掌握元朝对边疆地区管辖的具体方式,同时要注意避免混淆不同朝代的历史事件,比如明朝废除宰相制度、元朝行省制度等,注重基础知识的积累与辨析。
【难度系数】
0.8
【分析】
这道题是材料型选择题,解题核心是从题干材料中提取关键信息。首先定位材料里的关键语句“耀兵异域,示中国富强”“宣天子诏”,这些内容直接指向郑和下西洋的核心诉求——在海外彰显明朝的实力与富足,以此提升明朝的国际威望。接下来需要将各选项与材料信息逐一对比,判断哪个选项契合材料表述的目的。
【解析】
1. 提取材料核心信息:材料中“耀兵异域,示中国富强”明确说明,明成祖派遣郑和下西洋,是为了在海外展示明朝的强大与富庶,宣扬明朝国威。
2. 逐一辨析选项:
A选项“对外开展文化交流”:材料未提及任何与文化交流相关的内容,不符合题意。
B选项“开辟亚非海上交通线”:开辟亚非海上交通线是郑和下西洋带来的客观成果,并非题干所问的目的,排除。
C选项“提高明朝国际威望”:与材料中“耀兵异域,示中国富强”“宣天子诏”的表述完全契合,是郑和下西洋的目的。
D选项“展示明朝的造船技术”:材料没有体现展示造船技术这一目的,排除。
综上,正确答案为C。
【答案】
C
【知识点】
郑和下西洋的目的
【点评】
本题属于材料型选择题,重点考查学生从史料中提取有效信息并分析问题的能力。解题时需紧扣材料核心内容,明确区分“目的”与“客观结果”,避免被干扰选项误导。
【难度系数】
0.7
【分析】
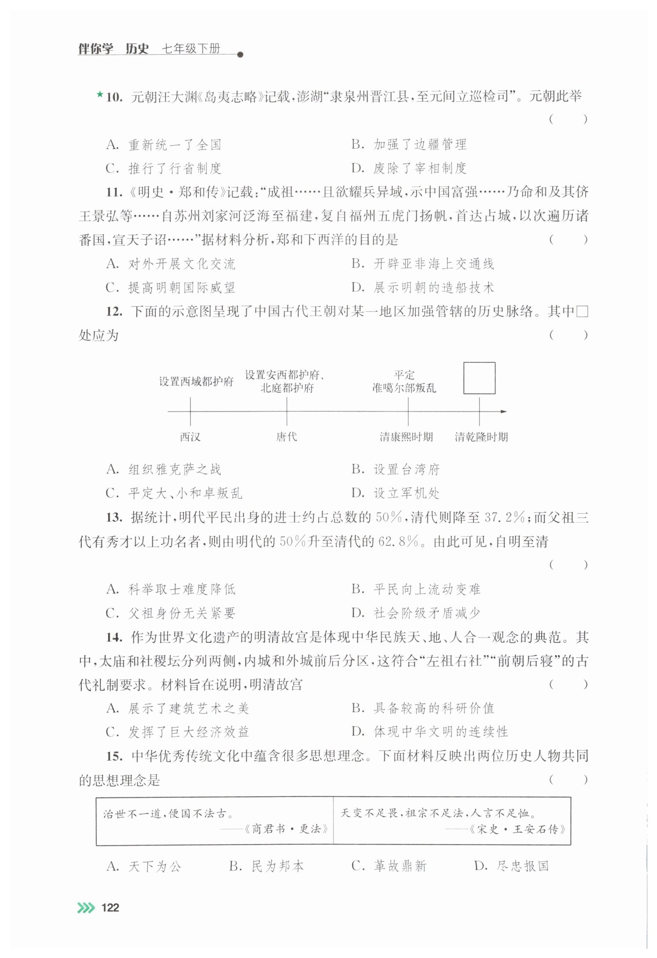
首先,我们需要明确示意图呈现的是中国古代对西域(今新疆地区)的管辖脉络。解题时,先梳理每个时间节点对应的管辖措施,再结合清乾隆时期的历史事件,逐一分析选项:
1. 先确定核心地区:从西汉西域都护府、唐代安西/北庭都护府、康熙平定准噶尔叛乱,都指向新疆地区的管辖;
2. 对应乾隆时期的相关事件,排除与新疆无关的选项,找到符合地区和时间的正确答案。
【解析】
示意图展示的是古代王朝对新疆地区的管辖历程:
西汉设置西域都护府,标志新疆正式归属中央政权;
唐代设置安西都护府、北庭都护府,加强对新疆的管辖;
清康熙时期平定准噶尔部叛乱,稳定新疆局势;
清乾隆时期,为巩固对新疆的统治,平定了大、小和卓叛乱,之后还设置伊犁将军管辖新疆。
对选项逐一分析:
A. 组织雅克萨之战:是康熙时期在东北地区抗击沙俄侵略的事件,与新疆无关,排除;
B. 设置台湾府:是康熙时期加强对台湾管辖的措施,与新疆无关,排除;
C. 平定大、小和卓叛乱:是乾隆时期针对新疆地区的叛乱采取的措施,符合示意图的管辖脉络,正确;
D. 设立军机处:是乾隆时期加强中央集权的中央机构改革,不属于对地方地区的管辖措施,排除。
【答案】
C
【知识点】
1. 古代对新疆的管辖
2. 清朝边疆巩固措施
【点评】
本题考查中国古代对新疆地区的管辖历程,侧重考查学生的时空观念和历史事件的区分能力,需要学生准确掌握不同朝代、不同地区的边疆治理措施,避免混淆不同区域的历史事件。
【难度系数】
0.6
【分析】
首先,我们需要先解读题干中的数据:明代平民出身的进士占总数的50%,清代降至37.2%,说明平民通过科举进入仕途的比例在下降;而父祖三代有秀才以上功名者的占比从明代的50%升至清代的62.8%,说明科举中出身于有一定功名家庭的比例在上升。接下来,我们逐一分析选项:
1. 思考选项A:如果科举取士难度降低,平民应该更容易考中进士,占比应上升,这与题干数据矛盾,所以A错误;
2. 思考选项B:平民出身进士占比下降,直接反映出平民通过科举实现向上阶层流动的机会减少,向上流动变难,符合数据所体现的趋势,这是合理的结论;
3. 思考选项C:父祖三代有功名者的占比上升,恰恰说明父祖身份对科举及第有重要影响,并非无关紧要,所以C错误;
4. 思考选项D:平民向上流动变难,会导致社会阶层固化,反而可能加剧阶级矛盾,而非减少,所以D错误。综上,正确选项为B。
【解析】
第一步:解读题干数据
明代平民出身进士占比约50%,清代降至37.2%,表明平民通过科举进入仕途的比例下降;父祖三代有秀才以上功名者占比从明代50%升至清代62.8%,表明科举中出身于有功名家庭的比例上升。
第二步:逐一分析选项
A选项:若科举取士难度降低,平民考中进士的概率应提升,占比应上升,与题干数据不符,排除;
B选项:平民出身进士占比下降,意味着平民通过科举实现向上阶层流动的机会减少,向上流动变难,符合题干数据反映的趋势,正确;
C选项:父祖三代有功名者占比上升,说明父祖身份对科举及第有显著影响,并非无关紧要,排除;
D选项:平民向上流动受阻,会加剧社会阶层固化,进而激化阶级矛盾,而非减少,排除。
【答案】
B
【知识点】
科举与阶层流动、清代科举特征
【点评】
本题以明清两代科举进士出身的占比数据为切入点,考查学生对科举制度与社会阶层流动关系的理解,要求学生具备解读史料数据、分析历史现象的能力,注重对史料实证核心素养的考查。
【难度系数】
0.6
【分析】
首先需准确抓取题干核心信息:材料强调明清故宫的布局符合“左祖右社”“前朝后寝”的古代礼制要求,体现中华民族天、地、人合一的传统观念。接下来逐一分析选项:A选项聚焦建筑艺术,题干未重点阐述建筑艺术之美;B选项提及科研价值,材料无相关表述;C选项经济效益在题干中完全没有体现;而D选项,古代礼制是中华文明的重要组成部分,明清故宫遵循古代礼制,说明中华文明的传统在明清时期得以延续,符合材料主旨。
【解析】
A选项:题干重点并非强调故宫的建筑艺术美感,未涉及相关内容,排除;
B选项:材料未提及明清故宫在科研领域的价值,排除;
C选项:题干完全没有提到故宫产生的经济效益,排除;
D选项:明清故宫的布局遵循“左祖右社”“前朝后寝”的古代礼制,这种礼制是中华文明长期传承的内容,表明中华文明的传统在明清时期延续下来,体现了中华文明的连续性,符合题意。
【答案】
D
【知识点】
中华文明的连续性;明清故宫的历史内涵;古代礼制与建筑布局
【点评】
本题考查对材料主旨的理解与把握能力,需要学生准确提取题干中“符合古代礼制要求”这一核心信息,明确各选项与材料的关联程度,避免被无关选项干扰,着重考查学生对中华文明传承相关内容的认知。
【难度系数】
0.7
【分析】
首先解读题干中的两句名言:“治世不一道,便国不法古”出自商鞅,意思是治理国家不必拘泥于一种方法,对国家有利就不必效法古代制度,体现了商鞅主张变法革新的思想;“天变不足畏,祖宗不足法,人言不足恤”出自王安石,意思是天象变化不必畏惧,祖宗的规矩不一定非要遵循,他人的议论也不必顾虑,体现了王安石破除旧制、推行改革的决心。
接着逐一分析选项:A选项“天下为公”强调天下是公众的,与改革无关;B选项“民为邦本”强调民众是国家的根本,材料未体现;C选项“革故鼎新”指去除旧的、建立新的,与两人主张改革旧制的思想完全契合;D选项“尽忠报国”强调忠诚报效国家,材料无相关体现。因此可确定两人共同的思想理念是革故鼎新。
【解析】
1. 解读名言内涵:
“治世不一道,便国不法古”:商鞅提出治理国家的方法应因时制宜,不必固守古法,核心是倡导变法革新。
“天变不足畏,祖宗不足法,人言不足恤”:王安石提出不必畏惧天象、拘泥祖宗旧制、在意他人议论,核心是主张破除旧制,推行改革。
2. 选项匹配分析:
A. 天下为公:材料未涉及“天下为公”的相关表述,排除;
B. 民为邦本:材料未体现以民众为国家根本的思想,排除;
C. 革故鼎新:两人均主张打破旧制、推行改革,与该理念完全契合,当选;
D. 尽忠报国:材料未体现忠诚报国的内容,排除。
【答案】
C
【知识点】
革故鼎新思想、中国古代变法理念
【点评】
本题以中华优秀传统文化中的名言为载体,考查对古代改革家核心思想的理解。解题关键在于准确解读名言内涵,并结合选项进行匹配,既考查了对历史人物思想的认知,也引导学生重视传统文化中的革新精神。
【难度系数】
0.7