电子课本网 第81页

第81页

信息发布者:
朱元璋
北京
丞相
锦衣卫
东厂
三司
分封
四书
五经
八股文
奴儿干都司
隆庆和议
六部

【分析】
1. 解决第(1)题的思路:
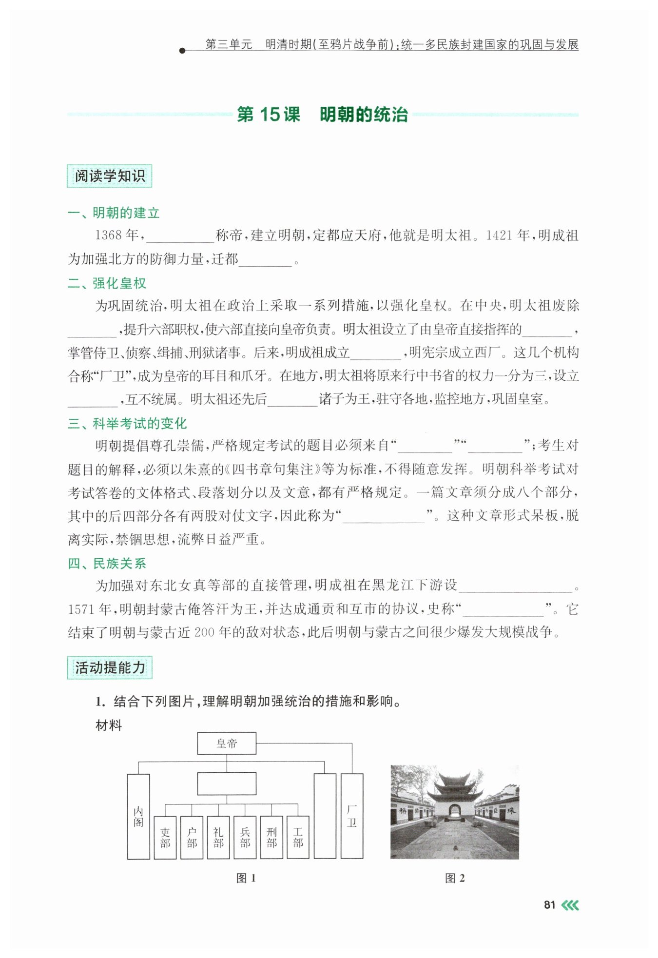
第一步,回忆明朝中央机构的核心史实:明太祖朱元璋废除丞相制度后,为了分化权力、强化皇权,设置了直接对皇帝负责的六部,同时设立五军都督府掌管军事,另外还有内阁、厂卫特务机构辅助或监察。
第二步,对应图1的结构:图中一个空白机构下辖吏、户、礼、兵、刑、工六个部门,结合史实可知这个机构是六部;皇帝右侧还有一个空白机构,对应掌管军事的五军都督府。
第三步,推导制度目的:明朝拆分丞相权力、分散中央机构职权,核心是为了把权力集中到皇帝手中,最终强化皇权。
2. 解决第(2)题的思路:
第一步,识别图2场所:根据建筑特征回忆,图2是江南贡院,是明朝科举乡试的考场,是选拔官员的核心场所。
第二步,分析内在联系:图1是明朝皇权运行的中央机构体系,图2的科举制度是为中央机构输送人才的渠道,科举选拔的人才会进入图1的机构中任职,为皇权的稳定和运行提供支撑,二者都是明朝巩固皇权的配套措施。
【解析】
(1) 结合明朝中央官制:明太祖废除丞相后,设立六部直接处理行政事务,六部下辖吏、户、礼、兵、刑、工六个具体部门;同时设立五军都督府掌管全国军事,与内阁、厂卫共同构成中央权力体系。因此图1中,统领六个部门的空白框为六部,皇帝右侧的空白框为五军都督府。这套制度通过分散中央权力,最终实现强化皇权(加强君主专制)的目的。
(2) 图2的场所是江南贡院,它是明朝科举考试(乡试)的重要考场,是朝廷选拔官员的主要渠道。图1是明朝强化皇权的中央统治机构,图2的科举制度为图1的机构选拔、输送合格人才,让朝廷能吸纳优秀人员参与统治,为皇权的稳定和发展提供有力支撑,二者共同服务于明朝的皇权统治。
【答案】
(1) 空白处依次为:六部、五军都督府;制度建立的目的:强化皇权(加强君主专制)。
(2) 场所:江南贡院(或说明是科举乡试考试的考场)。;内在联系:科举考试使朝廷能够不断吸纳人才,为皇权的稳定和发展提供有力支撑。
【知识点】
明朝君主专制强化;明朝科举制度
【点评】
本题以图表结合的形式,将明朝的中央官制与选官制度结合考查,既需要学生准确识记明朝的机构设置,也要求学生理解不同统治措施之间的内在逻辑,培养知识整合与关联分析的能力。
【难度系数】
0.6